
Detailed Product Description
SUS304 Servo Motor Automatic Round Bottle Labeling Machine PLC control
Application
This servo motor automatic wrap labeling machineisapplicable for all kinds of flat objects such as food, chemical, pharmaceutical, cosmetic, stationery, CD disc, carton, box and various oil kettles etc. Automatic wrap labeling machineis suitable for

Features
| Operation | PLC control system makes labeling machine easy to operate |
| Material | Labeling machine's main body is made of SUS304 stainless steel |
| Configuration | Our labeling machines adoptwell known Japanese, German, American, Korean or Taiwan brand parts |
| Flexibility | Client can chose to add printer and code machine; can chose to connect with converyer or not. |
Technical Parameters

| Name | automatic wrap labeling machine |
| Labeling Speed | 60-300pcs/min |
| Height of Object | 25-95mm |
| Thickness of Object | 12-25mm |
| Height of Label | 20-90mm |
| Length of Label | 25-80mm |
| Label Roller Inside Diameter | 76mm |
| Label Roller Outside Diameter | 350mm |
| Accuracy of Labeling | ±0.5mm |
| Power Supply | 220V 50/60HZ 2KW |
| Gas Consumption of Printer | 5Kg/m2(if add coding machine) |
| Size of Labeling Machine | 2500(L)×1250(W)×1750(H)mm |
| Weight of Labeling Machine | 150kg |
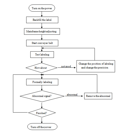
Operating flow chart

Circuit diagram

Details show

Packaging & Shipping

· Port: Shanghai
· Packaging details: wooden case export packing
· Delivery detail: Normally 12-15 days after receipt of payment
Trust us, VKPAK , Your good choice! Quick response to your request!
Our Services
1. Offer you professional labeling sulution according to your specific labeling requirements.
2. Supply you high quality labeling machine after placing order.
3. Try to make the delivery time as short to meet your needs.
4. Provide you lifelong free technial support after you receiving our machine.
FAQ
1. What kind of labeling machine do you have?
Dear Customer, we have automatic and semi-automatic labeling machine for round containers and flat surface. Some modelfor one label and others for two labels or even more. And we can design the machine according to your specific labeling situation.
Thus, pls fell free to send us your labeling requirements, we'll provide you satisfying labeling solution.
2. Couldweadd coding machine to print date and lot No.?
Yes, you can chose to add coding machine to print the letters and No. you want.
It's hot stamp and can print at most three lines.
3. What information should we supply to check the suitable model?
Pls send us picture of your container and label, as well as the container and label size.
Pls also tell us what kind of label you use, if possible. (For exampe, self-adhesive, could glue, hot glue, etc. whether the label are in roll or pieces.) Then, we'll let you check the suitable model.
Tag: industrial labelling machine, glass bottle labeling machine









