
Detailed Product Description
| Label Speed: | 20-200pcs/min(Depending On The Length Of Label And Thickness Of Bottle) | Thickly Label Object: | 20-200mm |
|---|---|---|---|
| Height Of Object: | 30-200mm | Height Of Label: | 15-110mm |
| Length Of Label: | 25-300mm | Label Roller Inside Diameter: | 76mm |
| Label Roller Outside Diameter: | 300mm | Power Supply: | 220V 50/60HZ 0.75KW Single-phase |
| Weight Of Machine: | 150kg | Size Of Machine: | 1600(L)*550(W)*1600(H)mm |
| Key Word: | Flat Surface Label Applicator | Model 1: | HAP200 |
| Model 2: | HAP300 |
Automatic Flat Surface Label Applicator Machine, SUS304 stainless steel economy automatic top and side labelling machine
Application:
Automatic Flat Surface Label Applicator Machine, SUS304 stainless steel economy automatic top and side labelling machine isapplicable for all kinds of flat objects such as food, chemical, pharmaceutical, cosmetic, stationery, CD disc, carton, box and various oil kettles etc. This economy automatic top and side labelling machine isfor flat side labeling. Economy automatic top and side labelling machine is suitable for:

Features:
- Main body is made by SUS304 stainless steel & high grade aluminum alloy.
- Labeling head is driven by advanced step motor which is imported from Japan.
- All the magic eye is advanced photo detector made in Japan.
- PLC control system is equipped with human interface, including 60 groups of memory unit.
- Labeling position and height is adjustable.
- The transportation height can be adjusted by height of production line.
- Be able to connect with conveyor and production line
- Transparent label monitor for option.
Apperance figure:

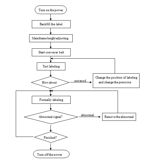
Operating flow chart:

Circuit diagram:

Packaging & Shipping:
1. Port:Shanghai
2. Packaging details:wooden case export packing
3. Delivery detail:Normally 12-15 days after receipt of payment
FAQ:
1).Label show erect go ffer
Reason: the labeling output speed is too high, or the assembly line speed is to low
Solutions: slow down the label outputting speed or accelerate the speed of assembly line (speed of bottle moving).
2).label show littery goffer
Reason:
① the plough board is not flat;
②the peel off board edge is not parallel with the cover of the bottle;
③ the label is pressed too light
Solutions:
①change a plough board,
②adjust to make the peel off board edge is parallel with the cover of the bottle,
③impact the label belt properly.
Tag: flat label applicator, box labeling machine









